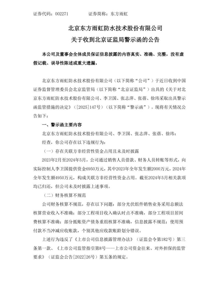
东方雨虹8月11日发布公告称,公司近日收到中国证券监督管理委员会北京监管局出具的警示函。

警示函指出公司存在两项违规行为:一是2023年2月至2024年5月期间,公司通过销售人员借款、财务人员转账等形式向实际控制人李卫国提供资金6950万元,构成关联方非经营性资金占用且未及时披露;二是公司财务核算不规范,涉及营业收入核算不准确、工程项目收入确认时点不准确、居间费核算不准确等问题。
公司及相关责任人李卫国、张志萍、张蓓、徐玮被采取出具警示函的行政监管措施,并记入资本市场诚信档案数据库。
同日,深交所下发监管函(公司部监管函〔2025〕第137号),指出公司违反《股票上市规则》及《规范运作指引》。

公司表示,将积极整改,加强财务核算和信息披露质量,规范资金管理,杜绝此类事项再次发生。
中央财经大学法学院副教授徐建刚对上证报记者表示,此次“双函齐发”体现出监管部门穿透式执法思路,同时也暴露出该上市公司存在收入确认、资金往来等财务信息失真的问题,违反了《中华人民共和国证券法》有关信息披露的规定以及《中华人民共和国公司法》有关公司高管履职不当的规定。
公开信息显示,东方雨虹成立于1998年,注册资本243631.5528万元,法定代表人为李卫国,注册地址为北京市顺义区顺平路沙岭段甲2号。主营业务为新型建筑防水材料的研发、生产、销售及防水工程施工业务。
2025年上半年,东方雨虹实现营业收入135.69亿元,同比下降10.84%;实现归母净利润5.64亿元,同比下降40.16%;实现扣非净利润5.07亿元,同比下降39.33%。东方雨虹将其2025年上半年营收下滑归结于市场需求不及预期。
自2024年以来,东方雨虹业绩已呈现下滑态势。2024年上半年,该公司营业收入同比下降9.69%,归母净利润同比下降29.31%;2024年度,该公司营业收入同比下降14.52%,归母净利润同比下降95.24%。
从市值角度看,东方雨虹在2021年市值达1567.38亿元。然而,在接下来的两年里,其市值不断走低。即便在2024年1月2日市值达到该年度的最高点469.95亿元,相比峰值市值也蒸发了超过1000亿元。
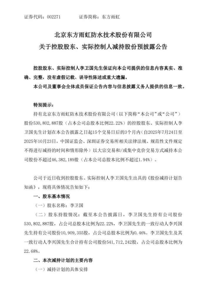
东方雨虹实控人今年7月初抛出减持计划。据7月2日公告,公司控股股东、实际控制人李卫国拟在7月24日至10月23日期间,以大宗交易和/或集中竞价交易方式减持公司股份不超过4638.22万股,占公司总股本比例不超过1.94%。按照最新股价测算,李卫国此次减持套现将在5亿元以上。

“上市公司需以整改有效性替代解释性回应,避免违规行为升格为行政处罚案件。”徐建刚进一步表示,值得注意的是,北京证监局警示函关于信息披露不规范的违规行为,提示可能触发《中华人民共和国证券法》第一百九十七条行政处罚(最高千万罚金);深交所监管函强调“全体董监高责任”,为后续个人追责(市场禁入、罚款、损害公司及其债权人利益的赔偿)埋下伏笔。此外,相关违规证据也可能引发投资者民事索赔诉讼。这些后续发展情况值得进一步关注。
